Guida all’abilitazione e all’uso dei chatbot

Ogni azione compiuta dai chatbot, tra cui l'uso delle parole, della punteggiatura e delle emoticon oppure la possibilità di rimandare a un assistente umano o alla ricerca di un articolo della knowledge base, condiziona l'esperienza del cliente e incide sul marchio.
Si parla da tempo dei chatbot e di come stanno trasformando (o di come potranno trasformare nell’immediato futuro) i servizi di assistenza e in generale le interazioni fra le aziende e il loro pubblico. Gartner prevede che “entro il 2020 le persone parleranno in media più con i bot che con i propri partner”: in attesa di verificare l’attendibilità della previsione, approfondiamo l’argomento.
Che cos’è un chatbot?
Un chatbot è un’applicazione che simula la conversazione umana, sia oralmente che in forma scritta. Anziché parlare con una persona, come un addetto alla vendita o un operatore del servizio clienti, il consumatore può avviare una conversazione con un computer. Che si tratti di parlare o digitare, un chatbot è in grado di entrare in contatto con un cliente e quindi influenzare le relazioni con la clientela.
Un chatbot verifica un ordine
I clienti possono mettersi in contatto con i chatbot dal canale di comunicazione che preferiscono e ovunque si trovino, 24 ore su 24, 7 giorni su 7:
-
Chat e servizi di messaggistica come SMS, Facebook Messenger, WhatsApp
-
Smart speaker e dispositivi di smart home
-
Telefoni cellulari e tablet
-
Desktop
Perché interessarsi ai chatbot?
I chatbot sono uno strumento utile per i clienti poiché forniscono aiuto e risposte immediate a nome delle aziende (o, quantomeno, fanno sentire i clienti ascoltati). Allo stesso modo, i chatbot sono utili anche per i team di assistenza clienti perché sollevano gli addetti da compiti di piccola operatività e ripetitivi, come reimpostare password o controllare lo stato degli ordini, consentendo loro di concentrarsi su attività di problem solving più complesse – e soddisfacenti.
C’è quindi una nuova tecnologia che può permetterti di risparmiare ore preziose da dedicare ad attività a maggior valore aggiunto: ora moltiplica la produttività che ne deriverebbe per tutti i team e per la tua azienda nel complesso. Niente male, vero?
Cosa dovresti sapere sui chatbot?
I chatbot, ad ogni modo, non sono strumenti magici. I chatbot migliori simulano la conversazione umana con facilità e la alimentano grazie a forme di intelligenza artificiale (IA) come l’elaborazione e la comprensione del linguaggio naturale. I chatbot e l’IA rappresentano in ogni caso due tecnologie differenti. Non tutti i chatbot sono collegati a un’IA e anche quelli che lo sono devono necessariamente partire da una base, vale a dire da un contenuto.
Da dove iniziare per costruire il contenuto?
Un chatbot è tanto efficace quanto lo è il suo contenuto. Ogni parola, segno di punteggiatura, emoticon e rinvio a un assistente umano o a una ricerca di un articolo nella knowledge base inciderà sull’esperienza del cliente e sul brand. Per programmare un chatbot occorre innanzitutto sceglierne il contenuto. Come per qualsiasi contenuto valido, è consigliabile partire dal pubblico.
-
A chi si rivolge il chatbot?
-
Per quale scopo od obiettivo viene programmato?
-
Il nome e il registro del chatbot sono compatibili con il brand dell’impresa?
Saranno le risposte a queste domande a determinare il contenuto. Con tutta probabilità, i migliori creatori di contenuti per chatbot sono gli scrittori.
Che cos’è il design della conversazione?
Così come la codifica di un software o la gestione dei registri contabili non sono un compito per tutti, allo stesso modo non tutti sono in grado di scrivere buoni testi per un chatbot. Possedere competenze basilari di scrittura non si traduce necessariamente nella capacità di saper creare contenuti per chatbot efficaci per i brand e i loro clienti. Il contenuto dei chatbot viene spesso assemblato da scrittori che si occupano del design della conversazione.
Il design della conversazione definisce i molteplici flussi potenziali di una conversazione, tenendo conto di ogni possibile ostacolo che potrebbe orientarne o limitarne i risultati. In definitiva, l’obiettivo del design della conversazione è offrire al cliente un’esperienza soddisfacente. Proprio come uno sceneggiatore, uno scrittore impegnato nel design della conversazione delinea i possibili sviluppi di una conversazione e seleziona le parole con cura, avendo sempre le caratteristiche del brand in mente. Ogni parola ha la sua importanza e rappresenta il riflesso di un’intenzione specifica. Ad esempio, un chatbot può salutare un cliente con un Ciao, Salve, Ehi, Buongiorno, Buonasera, e così via. Si può ricorrere all’intero vocabolario, ma soltanto uno scrittore esperto saprà scegliere la parola perfetta per il brand e per la progressione naturale di una conversazione.
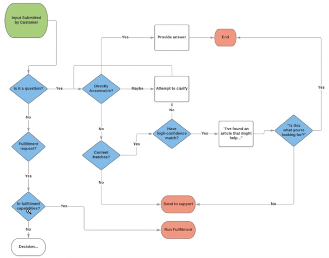
Un flusso di conversazione per un chatbot
Qual è la cosa più importante da sapere sui chatbot?
I chatbot necessitano di contenuto, una grande mole di contenuto. Il dibattito sui chatbot sfocia spesso in discussioni relative al timore che l’IA e l’automazione possano ridurre il contributo umano a favore della tecnologia e alimentare la disoccupazione. Chiunque abbia lavorato con i chatbot potrà confermare in realtà che c’è ancora molto lavoro da fare. Qualcuno deve pianificare, progettare e configurare chatbot che aggiungono valore per il cliente. Qualcuno deve creare, curare e analizzare tutti gli script che vengono mostrati nei chatbot per assicurarsi che siano utili. Una parola sbagliata può avere un impatto incontrollabile sulla percezione del brand. Contenuti poco chiari possono rovinare potenziali trattative o indurre i clienti a rivolgersi altrove.
Se decidi di costruire un chatbot con Einstein Bots di Salesforce, sappi che il Bot Builder è facile da utilizzare. Fin dall’inizio, una procedura guidata ti aiuta a decidere il nome del chatbot, scegliere funzioni che potrebbero aiutare il tuo pubblico e avviare conversazioni con saluti personalizzabili. Se devi aggiungere o rivedere contenuti del chatbot, su AppExchange, il marketplace online di Salesforce, trovi dei pacchetti che possono aiutarti a iniziare.
Generatore di Bot Einstein
Il nostro team Content and Communications Experience (CCX) di Salesforce sa che creare contenuti eccellenti è una vera sfida (il team crea i testi dell’interfaccia utente, annunci per il lancio delle funzionalità, video, grafiche, assistenza online, avvisi di rilascio, Trailhead e tanto altro). Ma la ricompensa dell’aiutare le persone scegliendo e scrivendo le parole giuste è enorme. Creare contenuti per aiutare le persone e renderle clienti soddisfatti ha un valore intrinseco. Quando inizi il progetto di un chatbot, quali parole sceglierai per aiutare le persone? Quali contenuti mostrerà il tuo chatbot per influenzare le relazioni con i clienti?
Scopri di più sui fondamenti di Einstein Bots grazie ai moduli dedicati di Trailhead!









