Today’s customers expect more than a personalized homepage or offer: they want an intelligent companion. When they open an app or start a chat, they want the brand to understand why they’re here and to help them instantly.
At Salesforce, we are hyper-focused on real-time personalization: capturing behavioral signals as they happen. But as customer behavior evolves, speed alone isn’t enough.
Simply put, traditional personalization reacts, modern personalization interacts.
Interaction is the core idea behind agentic personalization, where every experience feels responsive, conversational and guided by intent. This blog will look at how this is developing.
See how agentic AI can help your brand
Our Dreamforce keynote explains how Agentforce Marketing helps you spark conversations with your customers.
Agentic personalization goes from from “real-time” to right-now
Salesforce Personalization already delivers real-time experiences powered by behavioral signals: reacting instantly as customers browse, search and engage. But the next step is right-now personalization, where intelligence doesn’t just follow behavior – it anticipates it.
In traditional real-time personalization, every action – a click, a search, a scroll – triggers a relevant next experience on a web site. With agentic personalization, those same signals are interpreted in context. The system understands why a customer is acting, not just what they’re doing, and shapes the next step through a conversational response.
For example, if a shopper prompts “anniversary ideas under $1,000,” the agent uses the composite intent –gift, occasion and budget –to initiate an interactive exchange. It recommends meaningful options and highlights promotions, allowing the shopper to refine their selection through natural conversation.

Intent is the new currency of agentic personalization
At the heart of agentic personalization is a layered intelligence that connects language understanding with recommendation science.
A Large Language Model (LLM) first interprets what a customer expresses in real time, deriving intent from natural conversation. When a user says, “I’m looking for an anniversary gift,” “I need hiking boots for my next adventure trip,” or “My coffee maker is too small for my family,” the LLM translates that conversation into a structured intent such as “gift purchase,” “outdoor gear,” or “product replacement.”
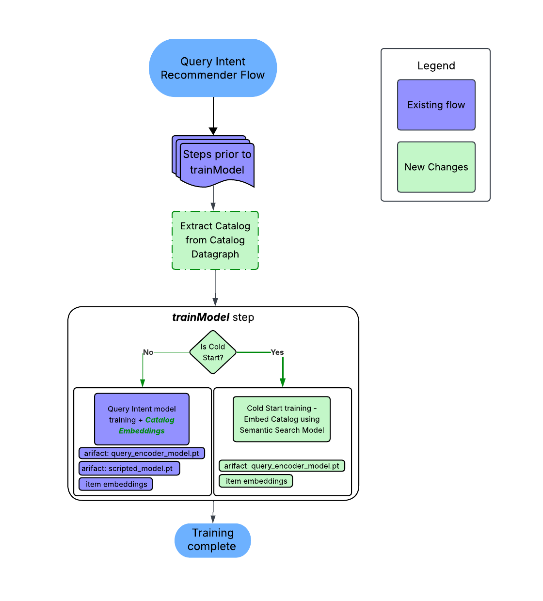
A “cold start” refers to the challenge of interpreting a new intent that the model has not yet learned, forcing the system to rely on semantic generalization rather than specific training patterns.
In cold start or new intent scenarios, the semantic model activates immediately to understand the meaning behind a query. It finds related items or content based on context and language, not past clicks, so even first time interactions feel relevant. This allows the system to surface relevant recommendations instantly, even for intents it has never encountered before.
Related content
As engagement grows, these intent-based interactions feed into Deep Learning for Personalized Recommendations (DLPR) training, enriching it with contextual understanding.
Over time, DLPR learns to associate specific intents with the patterns that drive engagement and conversion – creating a continuous learning loop between conversation, intent and recommendation.
DLPR uses multi-layered neural networks to analyze complex user interactions and context, enabling the system to dynamically rank and predict the most relevant content for each individual.
An example of an intent-based recommender training flow

Why not just use an LLM?
Large Language Models (LLMs) excel at understanding and generating natural language. They enable the intent extraction layer of agentic personalization today. When a customer types or says something like “This coffee maker is too small for my family,” the LLM can identify it as a product-related expression, which serves as the starting point for personalized responses or recommendations.
However, LLMs – even when paired with Retrieval-Augmented Generation (RAG) – are generalists. They can retrieve and rephrase product information but don’t inherently know a brand’s catalog, pricing, availability or optimization goals.
As a result, they may produce fluent answers that sound right but miss the business context.
Let’s look at a few examples of current constraints and how intent-based recommendations in Salesforce Personalization add contextual conversational intelligence:
- Commerce
A shopper says, “Show me something special for my 10-year anniversary under $1,000.”
A generic LLM + RAG model might retrieve product descriptions with “anniversary” in them, some out of stock or over budget.
Salesforce Personalization uses the derived intent and constraints (such as occasion and budget) to generate contextual recommendations that go beyond traditional real-time, behavior-based responses by incorporating what the customer is expressing in the moment and ensuring the results are relevant, in stock and aligned with business objectives.
- Service
A customer says, “This coffee maker is too small for my family.”
A generic LLM might retrieve cleaning or warranty instructions because it matches “coffee maker” and “issue.”
Salesforce Personalization can use the interpreted intent to surface related product recommendations or service options, and as intent reasoning matures, these expressions will increasingly guide more precise replacement or upgrade suggestions that align with customer needs. - Travel
A user types, “Looking for a quick mountain getaway.”
RAG might retrieve articles about destinations. Salesforce Personalization can use the conversational cue to seed an intent (short stay, adventure), generating recommendations aligned with live inventory and loyalty data.
LLMs understand language. Agentic personalization understands context
Agentic personalization combines conversational intelligence from LLMs with semantic models for cold-start coverage and DLPR models for optimization.
This orchestration ensures that every output isn’t just linguistically fluent but also contextually relevant, brand-safe and revenue-aligned.
Intent-based intelligence is reshaping how personalization works. By combining conversational signals with semantic understanding and optimization models, Salesforce Personalization can move beyond reacting to behavior and start responding to what customers express in the moment.
As AI, data, and experience come together, the brands that lead will be those that recognize intent as it is expressed — through searches, conversations, and interactions , and use that understanding to guide each moment with contextual content.
The future of personalization belongs to experiences that understand intent — and elevate every moment because of it.
A new era of personalization
Context and timing matter. Learn how Agentforce Marketing takes your personalization efforts from real time to right now.
















